Across translation integration
Get the ExtensionAbout
Across is a professional translation software for secure, automated translation processes.
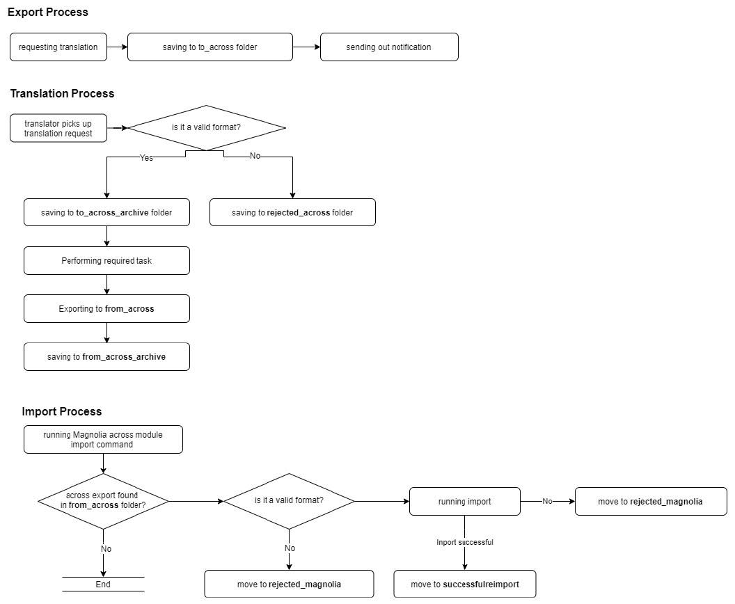
With the Across translation integration for Magnolia you can submit content to Across translation service from within Magnolia and receive it translated and imported directly back in to the right locations of your site. No need for any copy pasting or manual handling of files.
The interface from Magnolia to Across enables you to transfer translation jobs from Magnolia directly to Across. You can also deliver important context-related meta-information and documents so that the translation process can be completed smoothly. After the translation is completed, the data is returned to Magnolia and automatically imported.
This extension is developed and maintained by Arvato Systems. Should you need further information and assistance, please contact the developer.